台灣立體停車機械產業協會
回首頁
協會簡介
服務項目
聯絡我們
會員登入
English
Jssor Slider
[
友善列印
]
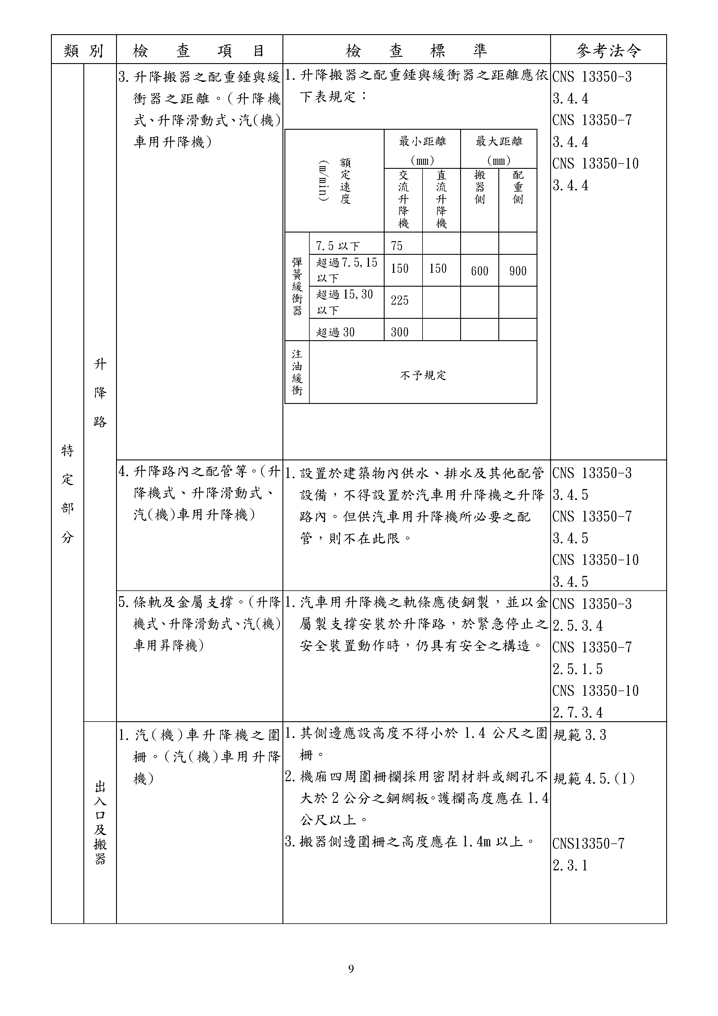
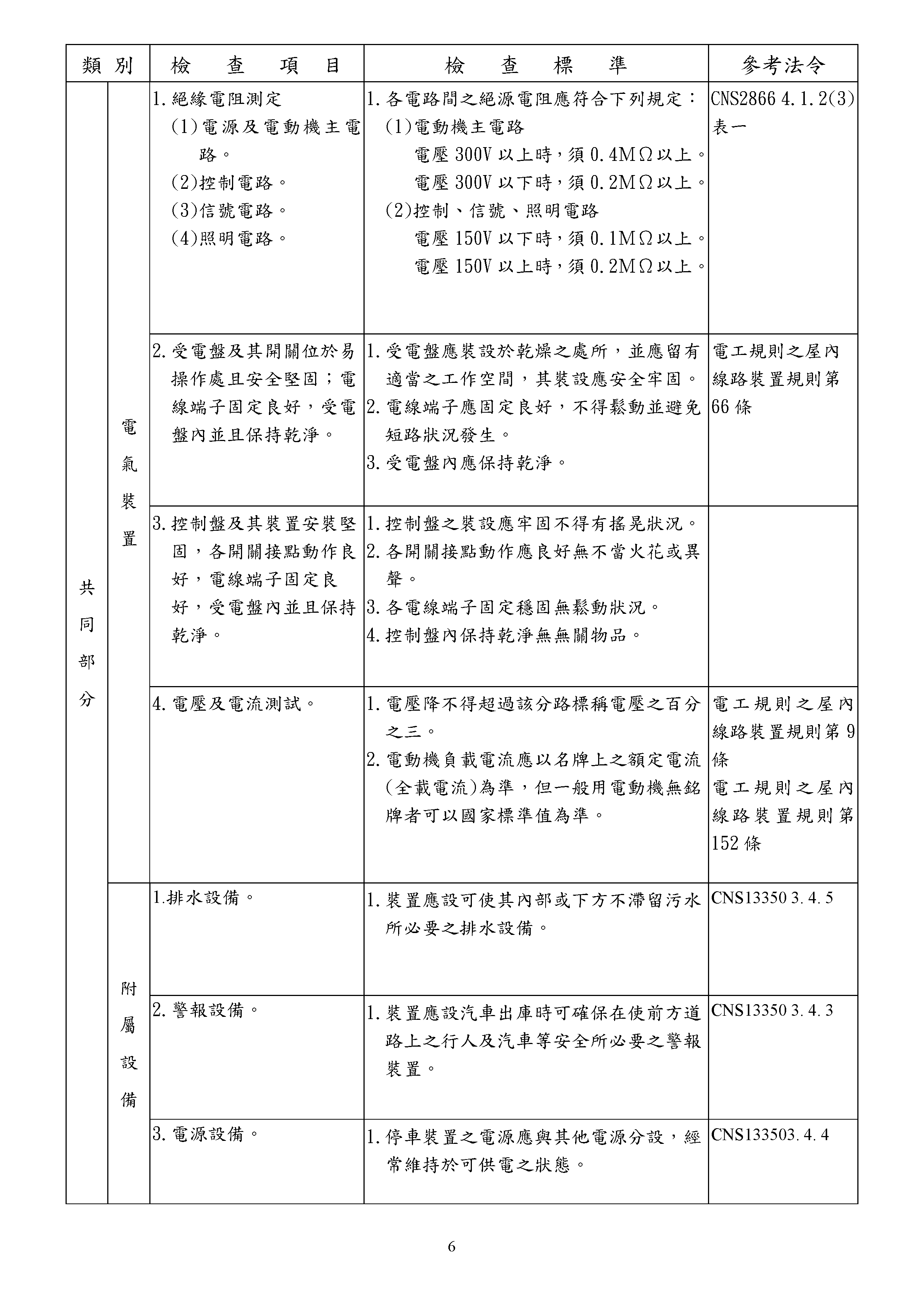
<M-21>建築物機械停車設備安全檢查標準表
內政部95.3.20台內營字第0950800456號令訂定
沿革:
n/a